Home
Home
Our Approach
Our Approach
Our Offerings
Our Offerings
Omplexity Academy
Omplexity Advisory
Omplexity Initative
Resource
Resource
Contact Us
Contact Us
About Us
About Us
About Omplexity
Our People
Our Theory of Change
中文
中文
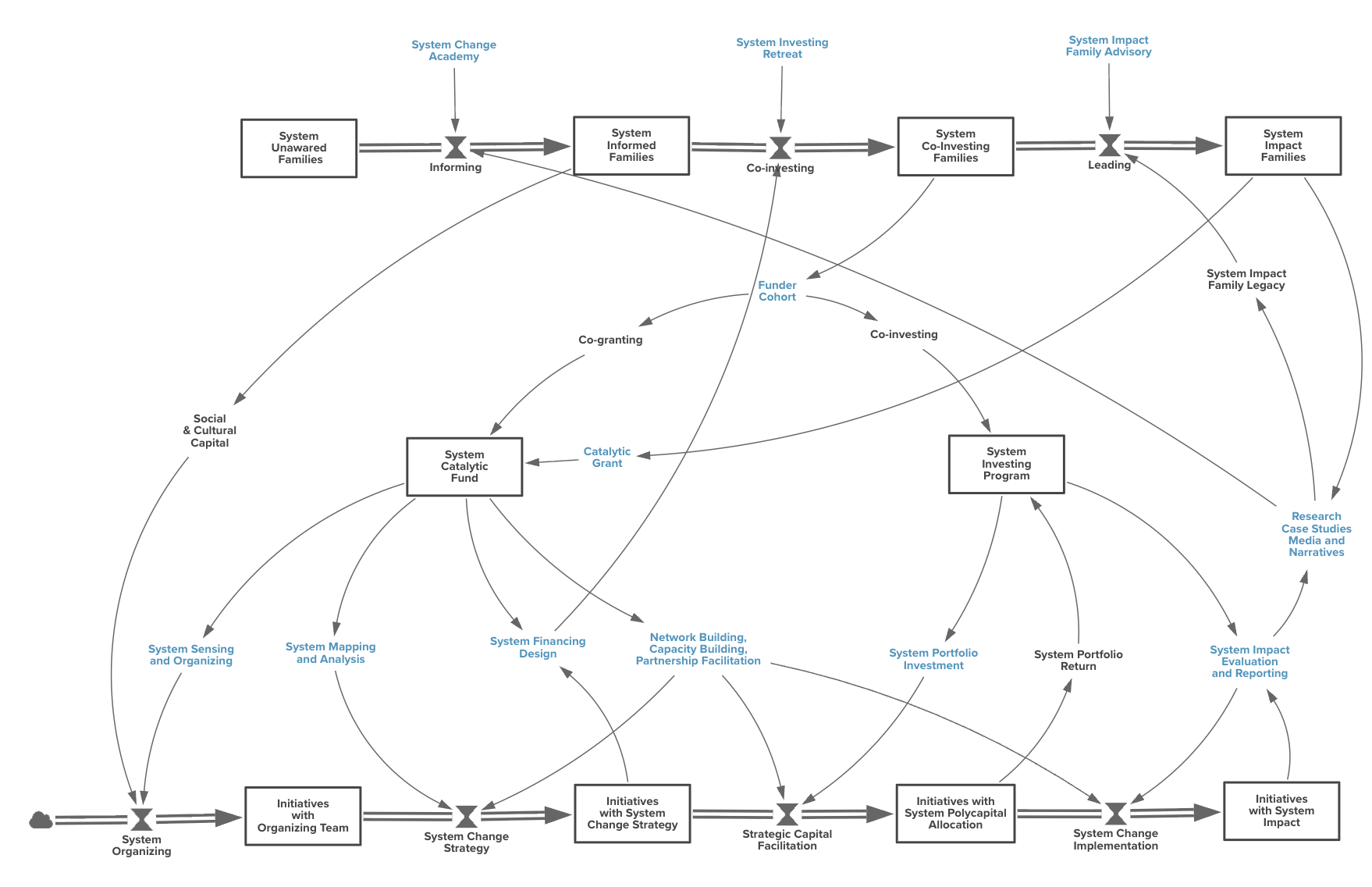
Our Theory of Change
System Impact Platform Map
Learn More
Learn More