Where It All Began
In 1998, a senior research executive at Nike headquarters discovered something alarming in a research report: Nike's top-tier running shoes contained known toxic chemicals and numerous other chemicals with uncertain risks. When she presented this report to the VP of Product, the VP simply asked her what should be done. The executive thought to herself, "As the head of product, shouldn't you know the answer? Why are you asking us?"
Upon reflection, she realized that the selection of product materials is driven by cost, function, design, and sustainability—it was a complex problem for which no single person had a complete answer. The question then became: "Who can and should lead the solution to this truly complex problem?"
Over the following months, this executive had an epiphany. She thought, "Nike creates products. Our first maxim is, 'It is our nature to innovate.' We must reach the designers, because only if the designers adjust the materials they use can we avoid these toxic substances." At the time, Nike had about 25,000 employees and roughly 300 designers. She calculated, "If we can find just 5% to 10% of the designers—about 15 to 30 people—we can form a core partnership to do something together. So, I went knocking on doors."
The executive showed the report to designers and asked for their feedback. She noted, "You can tell within two minutes if a person is stirred to action. If they weren't, I moved on to the next person. If they were, I sat down to talk in detail."
Slowly, she found a group of designers passionate about the issue and brought them together; a new network began to emerge. She asked this group, "Is it possible for us to design a top-tier running shoe without using any toxic chemicals?" This challenge inspired everyone. Within two years, approximately 400 designers and product managers convened for a two-day summit where top sustainability experts and senior executives explored the concept of sustainable design together. A movement was born within Nike.

Omplexity Team Assists Nike with Internal Training Workshops
Driving Change at the Enterprise Level
In the subsequent phase, over a period of three years, the Omplexity system change company assisted Nike’s US headquarters in establishing a Systems Innovation department. Dr. Hsueh helped the department head at the time, Santiago Gowland, establish a systems innovation team.
They first convened cross-functional stakeholders and established a common language of systems thinking through internal training workshops. They selected several complex sustainability issues—such as green chemical management and sustainable labor issues—and formed project teams. Through stakeholder interviews, they mapped out an internal sustainability strategy system map and built internal consensus through workshops.
For some companies, building internal consensus and producing a strategy map would be enough. However, Nike's story did not stop there. This is a story of how a systems leader connected a group of internal change-makers, then external stakeholders in the supply chain, and finally industry alliance partners—a story of establishing cross-functional, cross-industry collaborative teams through systems thinking.
Transforming the Sustainable Supply Chain
During internal workshops, Nike realized that as a brand, they could not achieve their vision of environmentally friendly, non-toxic shoemaking without cooperating with the upstream supply chain. Therefore, if they could rally the power of the entire shoemaking industry and its upstream sectors, they could expand their influence to the supply chain level and drive a sustainable supply chain transformation.
To enable all parties in the supply chain to see the vision of a sustainable supply chain together, Dr. Joe Hsueh and his team conducted in-depth external stakeholder interviews. They traveled to Indonesia and Taiwan to interview partners across the supply chain, factory workers, and local residents. They mapped out a system map covering external stakeholder perspectives and held stakeholder workshops. Through the system map, participants saw their positions within the system, listened to each other's perspectives and pain points, and established a shared vision.
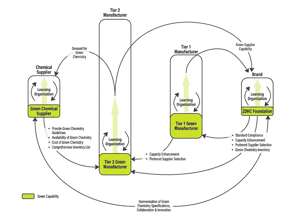
Sustainable Supply Chain Systems Map

Sustainable Supply Chain Systems Map - 1
The entire industry consists of four main stakeholders: Brand Owners (brands like Nike), Tier 1 Manufacturers (factories that assemble shoes for brands), Tier 2 Manufacturers (factories that produce materials/components for the shoe interior), and Chemical Suppliers (companies providing raw materials to Tier 2 manufacturers).
The vision for this supply chain is to enhance the "green capacity" of the overall supply chain, increase the number of brands participating in the "Zero Discharge of Hazardous Chemicals" (ZDHC) alliance, and increase the number of Tier 1 and Tier 2 green manufacturers, as well as green chemical suppliers.
Once Tier 1 and Tier 2 manufacturers improve their own green capabilities, they can support brand owners with high capacity to transform into sustainable product designs. Furthermore, Tier 2 manufacturers will increase their orders from upstream Chemical Suppliers, creating a win-win situation.
Note: The "Zero Discharge of Hazardous Chemicals" (ZDHC) Roadmap to Zero Programme aims to lead the fashion industry in eliminating harmful chemicals from the global supply chain and building more environmentally friendly manufacturing processes to protect the health of the planet's ecosystem.

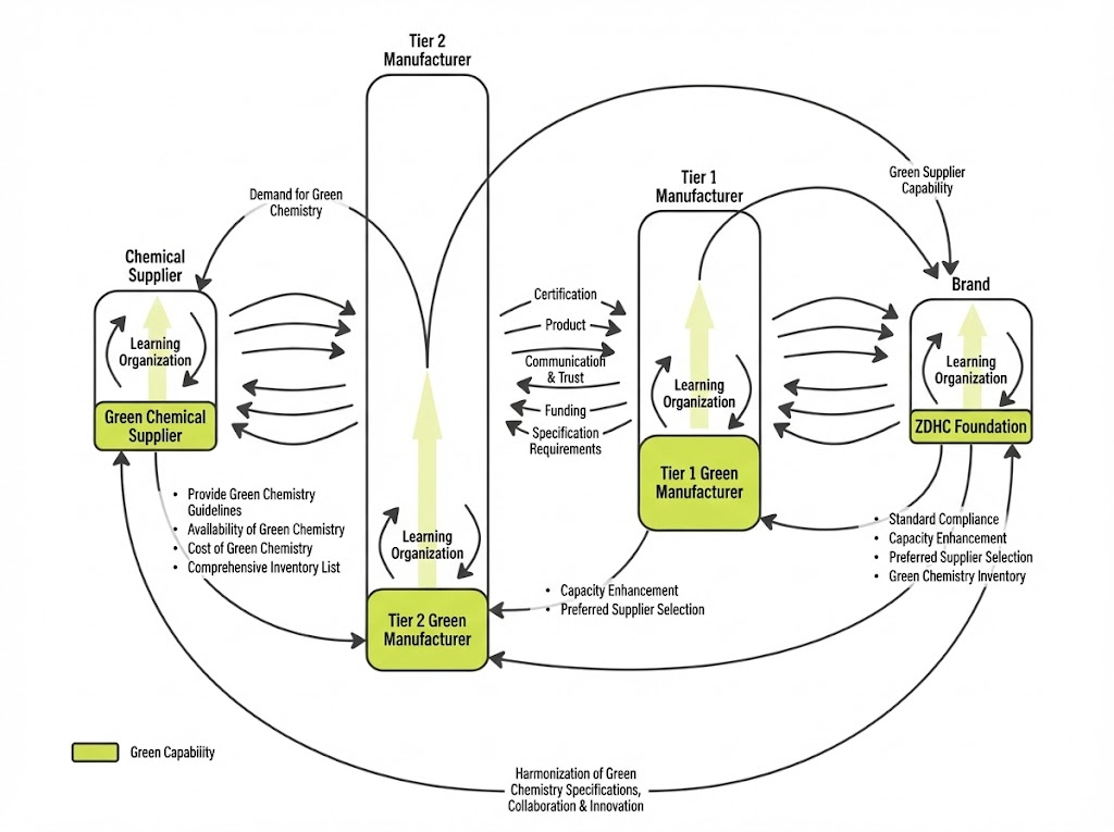
Sustainable Supply Chain Systems Map - 2
To achieve the vision of "enhancing the green capacity of the overall sustainable supply chain," each role in the supply chain can form learning organizations with companies in the same field to assist each other in transformation and growth. They can also cooperate and learn with upstream and downstream partners.
Aside from learning organizations, they can influence upstream and downstream suppliers through standards and collaboration. For example, Brand Owners can require their manufacturers to comply with specific process standards; the more a manufacturer meets these standards, the more priority they get for orders. Brands can also establish a Green Chemical List, specifying chemicals that cannot be used upstream.
Chemical Suppliers can provide data on the Green Chemical List and costs to Tier 2 Green Manufacturers, allowing them to place appropriate orders based on downstream regulations. Additionally, Chemical Suppliers need to collaborate with Brand Owners to unify specifications for green chemicals used in the industry, thereby improving efficiency and stabilizing quality.
For more on learning organizations, refer to: Building Learning Organizations: The Rules for Solving Organizational Chaos & Systems Thinking.
Contributing Research to Create Industry-Level Impact
Nike did not stop at the sustainable supply chain. They realized that no matter how environmentally friendly and non-toxic the materials they used were, they were just a drop in the ocean. Nike hoped to influence the entire apparel industry to undergo the same transformation.
To achieve systemic change, companies and organizations need a common language to track and evaluate their impact on society and the environment. To this end, Nike contributed the "Nike Materials Sustainability Index"—which included sustainability ratings for 80,000 materials collected from 1,400 suppliers over the years—to the Sustainable Apparel Coalition (SAC).
Eventually, this index evolved into the Higg Index used by the SAC, providing companies and organizations with a common standard for assessing sustainable value chains and assisting the SAC in achieving its goals for organizational change. Furthermore, Nike shared the system maps from their internal workshops with the SAC. Dr. Joe Hsueh and his team facilitated workshops at the alliance, helping Nike and its competitors draw out the alliance's strategy system map together through dialogue.
Sustainable Apparel Coalition Strategy Systems Map

SAC Strategy Systems Map - 1
The primary vision of the Sustainable Apparel Coalition is to "Improve Business Value and Sustainability Impact." Achieving this vision relies on four key items: "Higg as the Industry Standard," "Transparent Accountability Mechanism," "Consumer Sustainable Choices," and "SAC as a Benchmark for Other Industries."
There are four key decision-makers in this alliance: Retailers, Brands, Manufacturers, and Suppliers. These four roles collectively influence choices and actions at every link of the apparel chain, thereby affecting raw material usage and waste emissions for the entire industry.
Adopting the Higg Index as an industry standard helps establish a transparent and public accountability mechanism. As more companies and organizations adopt this standard, more data is provided to the database, perfecting and optimizing the Higg Index. This, in turn, influences the actions of decision-makers like retailers and brands, exerting corporate sustainable influence.

SAC Strategy Systems Map - 2
Next, ten actions were discussed for various sectors to complete in order to achieve the alliance's vision and the four key items.

SAC Strategy Systems Map - 3

SAC Strategy Systems Map - 4
Using the alliance's strategy system map as a foundation, the Sustainable Apparel Coalition began implementing various actions in 2009. By 2020, the alliance had successfully achieved many items, such as increasing Higg Index users to 21,485 organizations, convening over 250 global stakeholders to jointly plan the development of the Higg Index, and developing good cooperative relationships with four key partners.

Sustainable Apparel Coalition Achievements
To achieve such success and transformation within a decade required the alliance members to uphold a mental model of shifting from Ego to Eco (Ecological Awareness). They did not limit their vision to their own company's profit and revenue but considered the impact of their business operations on the overall ecosystem and the responsibilities they bear as enterprises.
At the same time, it was because the alliance members possessed the holistic view of Systems Leadership—expanding the discussion of their own problems to the supply chain and industry levels—that cross-boundary communication between different stakeholders, and even competitors, was possible, allowing them to move together toward the alliance's goals.