大多數工作流程及團隊溝通中出現的混亂,時常是因為團隊討論時只停留在單一事件的層次,而非從根本了解事件間的相互關係。當你嘗試用系統思考的概念去理解問題的系統性結構及心智模式,就能發現釐清問題及找到解方是一件快速且有效率的事。本文將詳細舉例說明,如何從事件層次的思考提升至系統思考。
故事可以是引起一群人對問題或議題的興趣的強大工具,特定的細節更是讓大多數人更容易產生共鳴,也讓每天的現實情況有所依據。然而,說故事的優勢卻同時也是他的致命傷:當我們說故事停留在「事件」的層次,我們很難將洞見適用於其他狀況,因此,解方通常只能用於特定情形。如果我們沒有對事件為什麼會發生有更深入的了解,在未來發生相似事件時,我們大多數時候只能迅速找到方法去針對單一事件做反應。
經理人若要超越事件層次的說故事並有對問題更深的了解的話,其中一個方法即是使用修改版本的「願景規劃矩陣(Vision Deployment Matrix)」(見 “Vision Deployment Matrix: A Framework for Large-Scale Change,” February 1995)。其中,採用矩陣的前2欄(「當今現狀」和「期望的未來現實」)去思考一個問題,可以提供一個同時可以分析現狀並設計有效的長期解方的架構。

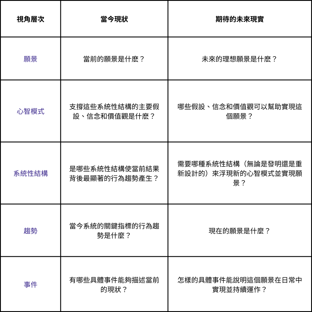
上表中的願景規劃矩陣區分了不同看見問題、了解問題的層次。首先,「事件」層次捕捉存在問題的特定事件的故事。下一層次「趨勢」則擴展了時間視野。在這個階段,團隊可能會問:「這些個別事件是否是隨時間推移而逐漸展開的趨勢的一部分?」。接下來,第三個層次為「系統性結構」,關注在探討什麼樣的系統性結構下,會產生這些觀察到的行為趨勢。而由於這些系統性結構通常是組織中深深扎根的心智模式的體現,因此在下一個「心智模式」層次,我們要試圖讓團隊的心智模式浮現。最後,在「願景」層次,團隊要考慮組織正在創造的願景可能如何影響這些心智模式。
從多個層次去分析一個問題或情況是很有用的。首先,若我們一直停留在「事件」的層次上,我們影響未來的可能性很低。而當我們不再拘泥於事件層次的故事講述,被驅使著用更高的層次去思考,我們將具有槓桿力更強的觀點以創造系統性變革。此外,這個矩陣也提供了區分不同想法和經驗的方法(例如:「這個故事是描述一個問題的情況,還是一個普遍的心智模型?」)。最後,當對話從「事件」跳躍到特定的系統性結構,再到背後的假設等等,這個矩陣可以提供一個有條理的框架,實時描繪出每個人的貢獻。
想多學習系統思考? 可參考 Omplexity設計的 Live 線上視訊班的課程。
團隊可以共同合作,針對特定問題填寫願景規劃矩陣,一同提高對特定問題從事件到趨勢、結構、心智模式和願景不同層次的理解。例如,在產品發布的情況,團隊從特定的發布失敗的故事開始。經過討論後,他們發現產品從沒有進行適當的驗證測試。在這個步驟,比起深入探討為什麼測試會被忽略,團隊可以試著畫出故事的趨勢,例如「這是不是在所有產品中都有發生?」,並用其他故事來幫助確定趨勢是否確實存在。
下一步是去識別可能導致行為發生的隱藏結構。在本文的這個例子中,所有產品發展中的測試和驗證工作都在同一組人員身上進行,因此驗證不準確,難以達到指定的水平。當團隊試圖理解為什麼工程師會選擇跳過如此重要的步驟時,他們揭示了一個隱含的心智模式:「不知道有問題並繼續往前推進比知道有問題還得繼續前進好」,因此,該部門抱著「無知便是福」的想法持續工作。
為了釐清為什麼工程師們會有此假設,團隊想問:「是什麼隱含的願景在推動這個過程?」,而最常見的答案就是「為了最大限度地減少高管的關注。」換句話說,產品開發過程中,沒有人希望在他們的“監督”期間浮現問題。
雖然團隊以上專注於填入「當今現狀」的欄位,但他們也可以透過詢問是什麼樣的新結構才能防止這些問題在未來發生,並填寫「期望的未來現實」欄位。
以下一系列問題可用於引導團隊在不同的視角層次之間進行對話。在審視現實狀況時,從事件層次開始可能更容易(因為故事通常從那里開始),然後逐漸提升到更高層次。但是,在描繪期望的未來現實時,最好從願景層面開始並往其他層次深入,這樣我們所期望的未來才不會受到現狀的限制。雖然在實際會議中,對話內容可能會反覆跳躍,無法集中,但此處的重點是如何使用矩陣,以一個連貫的框架捕捉對話內容。
透過系統思維,將對話從事件層次提升到系統性結構層次以及更高的層次,這個簡單的工具可以幫助經理人更清晰地理解自己的經驗,並使用這些經驗制定更有效的問題解決方案。
想多學習系統思考? 可參考 Omplexity設計的 Live 線上視訊班的課程。
想多了解系統繪製顧問服務? 聯絡我們。
更多閱讀 組織策略|打造學習型組織:解決組織混亂&系統思考的法則。